お問い合わせ
中村教室は全国対応、最高の合格率を今年度も達成。小学・中学受験合格力No1!
難関小学・中学受験進学塾
中村教室
幼児部・小学部
Toggle main menu visibility
トップページ
中村教室について
入塾について
小学受験コース
合格のポイント
保護者の方へ
先輩たちの声
授業料・教材について
時間割表・スケジュール
中学受験コース
合格のポイント
保護者の方へ
先輩たちの声
授業料・教材について
時間割表・スケジュール
お知らせ
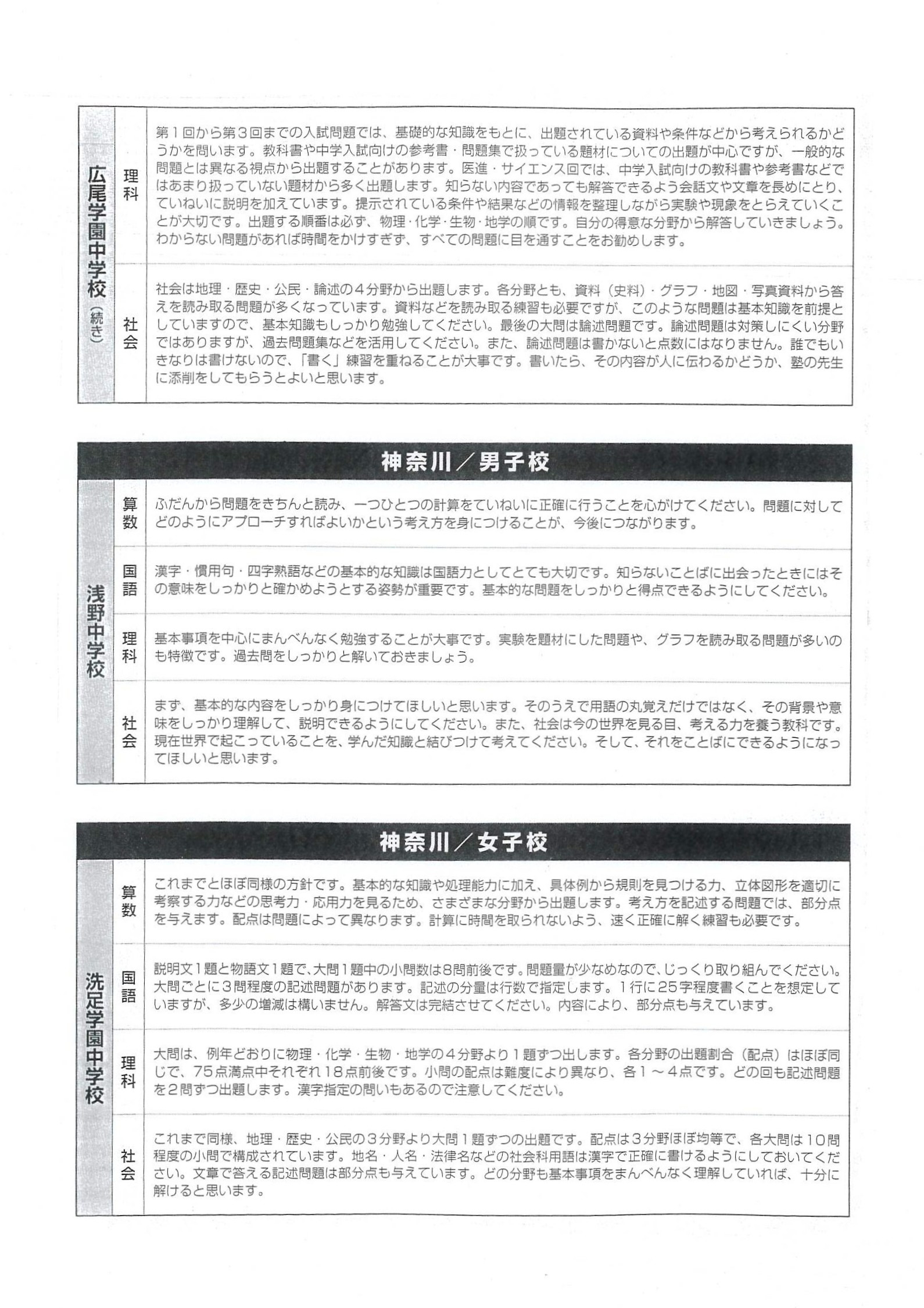
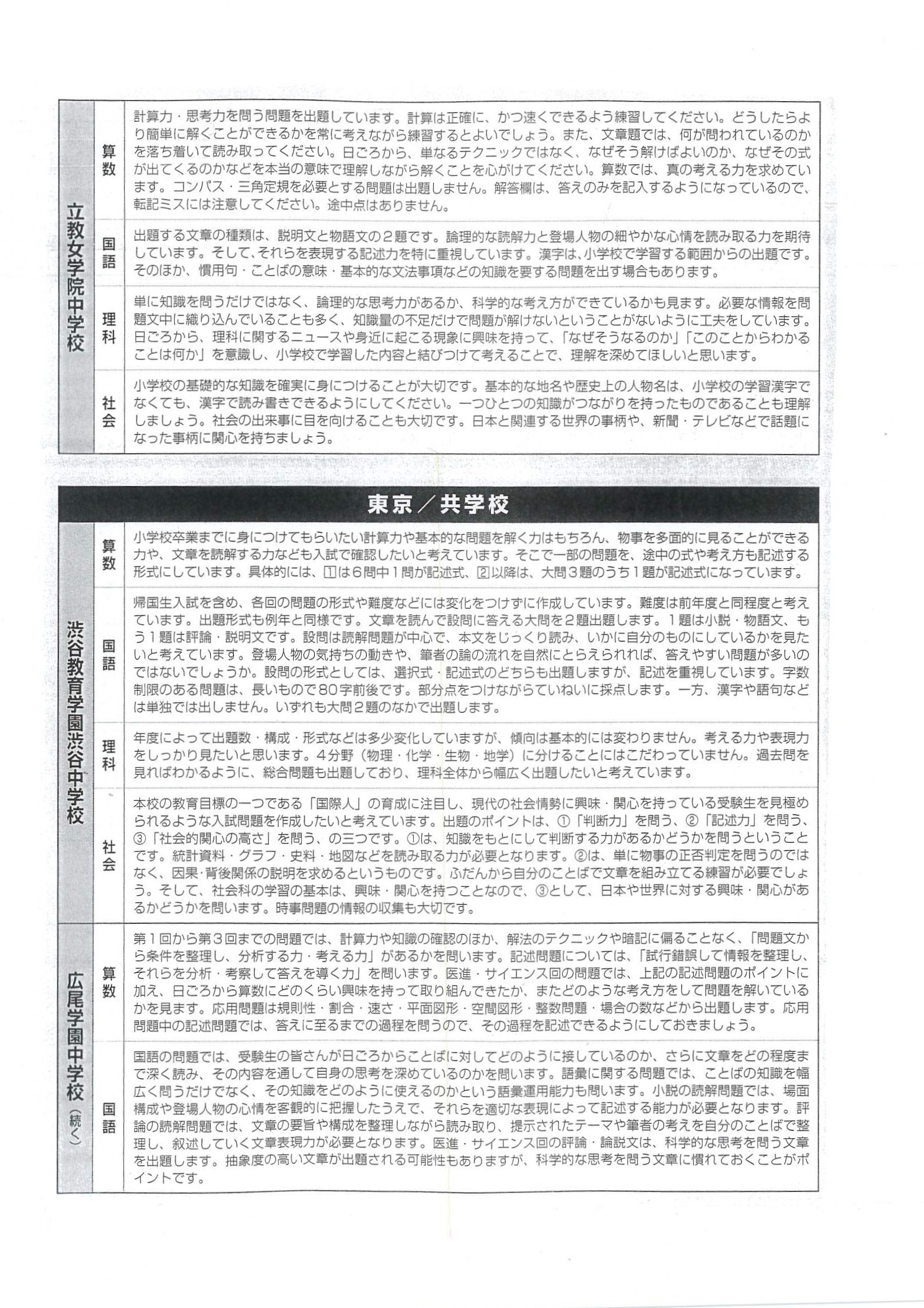
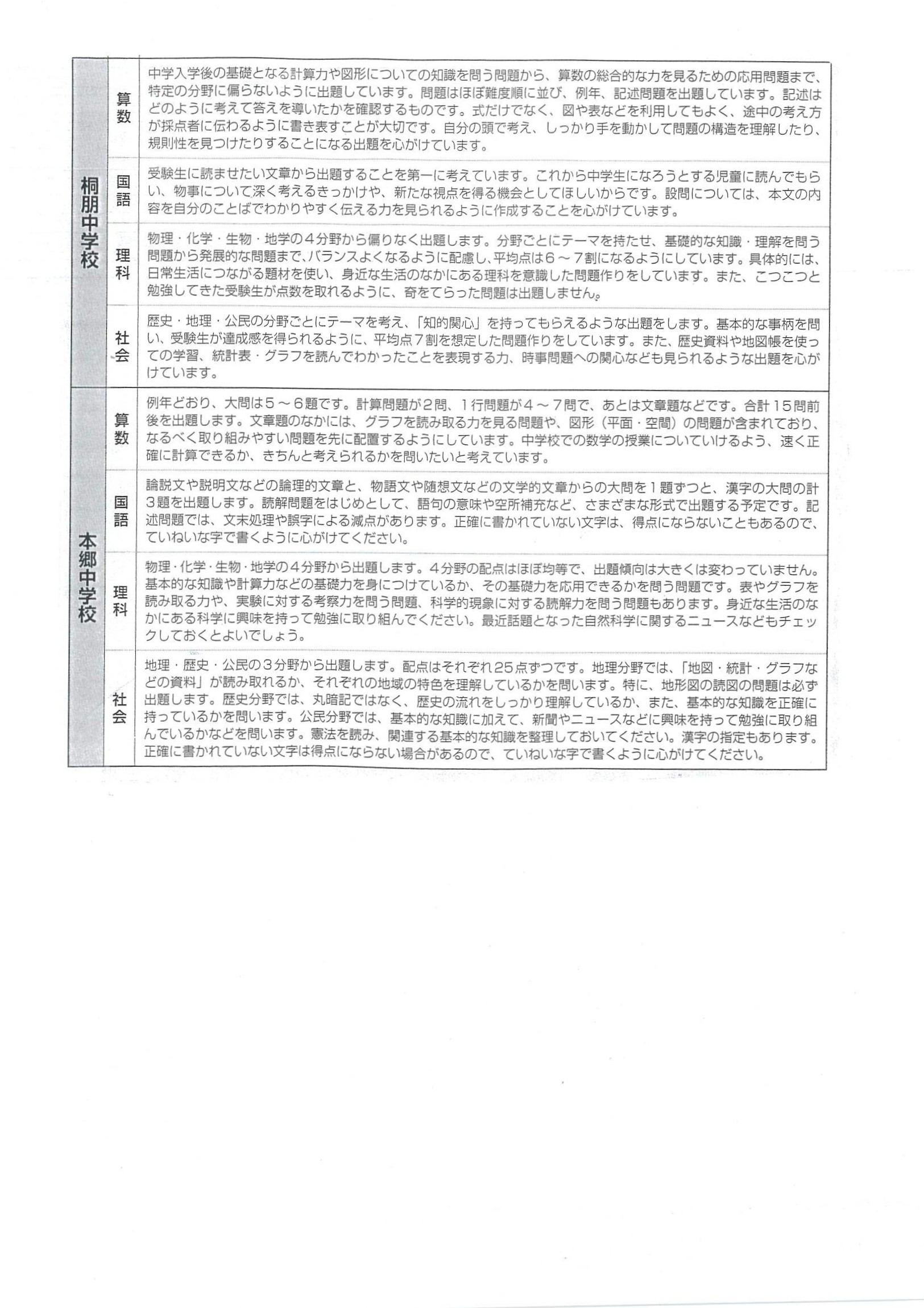
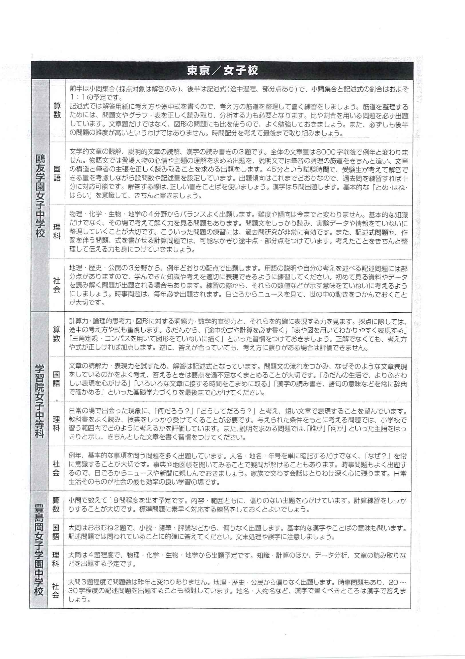
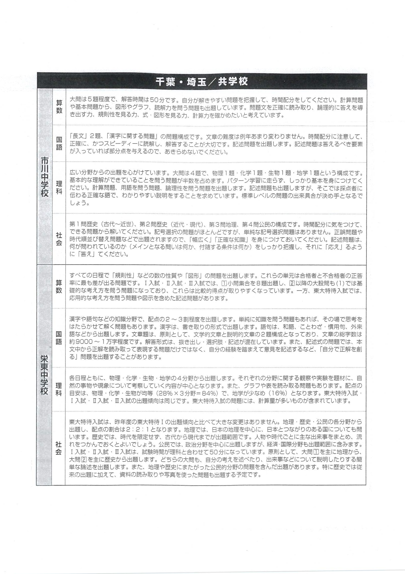
2025年11月19日 2026年 【首都圏地区中学入試】~出題のポイントについて~
一覧に戻る